
Описание и характеристики
Наименование: LM324
Маркировка на корпусе: 324
Полный партномер: LM324DT$DHC
Напряжение питания однополярное: 3…32 В.
Напряжение питания двухполярное: 1,5…16 В.
Усиление по постоянному напряжению: 100 дБ.
Собственный ток потребления: 700 мкА.
Входной ток смещения (с температурной компенсацией): 45 нА.
Входное напряжение смещения: 2 мВ.
Диапазон входного синфазного напряжения содержит землю.
Дифференциальный диапазон входного напряжения достигает напряжения питания.
Выходного напряжение: от 0 до Uпит. – 1,5 В.
Тип корпуса: SOIC-14 (он же SOP-14, SO-14)
Микросхема LM324 недорогой операционный усилитель, в одном корпусе расположено четыре независимых друг от друга операционных усилителя.
Расположение выводов LM324

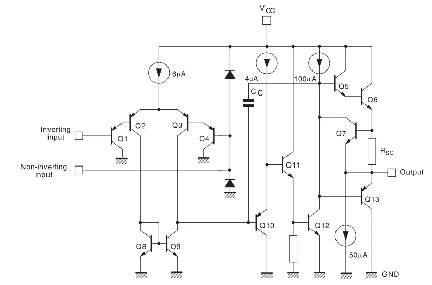
Структурная схема LM324

|
PDF 1.36 Mb
|
|
||
|
-Электронные компоненты |
||
![]() |